Saturday March 2026

হটলাইন

সেবা এবং ধাপ

নং শিরোনাম সেবার ধাপ কার্যকলাপ
  
জরুরী প্রয়োজনে নির্বাহী আদেশে আনসার অংগীভুতকরন দেখুন
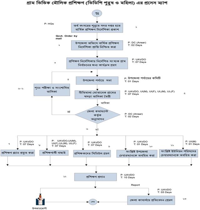
গ্রাম ভিত্তিক মৌলিক প্রশিক্ষন সেবার প্রসেস ম্যাপ দেখুন
আনসার ও ভিডিপি উন্নয়ন ক্ষুদ্র ঋণ সেবার প্রসেস ম্যাপ দেখুন
সরকারি বেসরকারী সংস্থায় অঙ্গীভূত প্রসেস ম্যাপ দেখুন
দেখছেন ১ থেকে ৪ পর্যন্ত, মোট ৪ এন্ট্রি

এক্সেসিবিলিটি

স্ক্রিন রিডার ডাউনলোড করুন